2025年,会计行业迎来最强监管。责任清单、统一平台、新法实施三记重拳齐发,会计工作风险陡增,从业者必须直面变革。


会计责任清单发布!
谁做账、谁负责,违规必追责!
11月11日,财政部发布财会〔2025〕25号文件,对会计工作责任进行系统性规范。这份被称为“会计责任清单”的文件,标志着会计监管进入新时代。

重点内容:
1、会计人员应依法按照国家统一的会计制度进行会计核算、实行会计监督。对不真实、不合法的原始凭证有权不予接受,并向单位负责人报告。对其他单位要求配合实施财务造假的相关事项有权予以拒绝。对记载不准确、不完整的原始凭证予以退回,并要求按照国家统一的会计制度的规定更正、补充。会计人员应定期开展对账工作,按规定做好会计工作交接。单位实施会计违法行为,单位会计人员具有《中华人民共和国行政处罚法》规定的从轻、减轻或者不予处罚情形的,依照其规定从轻、减轻或者不予处罚。
2、会计人员应具备相应的专业能力,按照国家有关规定参加继续教育,提高业务素质,遵守会计人员职业道德规范,遵守国家有关保密规定。
3、会计机构负责人(会计主管人员)应在对外提供的财务会计报告上签名并盖章。
政策原文见:
https://kjs.mof.gov.cn/zhengcefabu/202511/t20251110_3976068.htm
财政部最新通知进一步细化了会计责任。在“实名制”与“黑名单”的既有组合上,叠加今年1月刚上线的全国统一管理平台,形成了对会计从业者的压力。这标志着会计行业的合规要求达到前所未有的高度,职业风险显著提升。


双重监管
对会计的影响
会计行业正面临史上最严监管周期。2025年,三大变革同步推进,彻底改变行业生态。
一、全国统一管理平台的上线
2025年1月1日,全国会计人员统一服务管理平台正式运行。全国统一平台主要功能
全国统一平台立足会计人员全生命周期管理服务、会计法规制度建设宣传培训、会计管理工作学习交流三项目标,共开发会计人员信息采集、会计人员属地关系调转、会计专业技术资格考试管理、优秀考生管理、会计职称管理、会计人员继续教育管理、会计人员奖惩登记管理、高端会计人才培养管理、会计法规制度宣传、会计法规制度培训、会计管理工作动态、会计管理队伍建设等12个业务模块百余项功能,基本涵盖了各类会计人员服务管理事项。
全国统一平台由会计人员信息汇聚平台升级为会计人员综合服务管理平台,各项业务的办理流程全程嵌入系统,实现用户业务全程网上办理。同时,完成统一门户建设、单位功能开发、历史数据清理等相关工作。后续还将结合会计人员服务管理工作需要,持续丰富完善其他功能。
二、新会计法+新电局
新会计法大幅提高违法处罚力度,新电局实现"开票刷脸、报税发誓",技术监管无死角。
1、新电局:开票要刷脸,报税要发誓
自从新电局上线后,相比之前的系统,有两个关键的变化:
(1)数据上从自行申报变为自动计算
(2)每次开票报税时需要刷脸,并确认是否真实有效,愿意对报税内容承担法律责任。
这也被网友们戏称为"发誓",成为了财税和企业朋友们沟通的热点话题......

开票扫脸:这是金税四期系统的一项技术创新,通过人脸识别技术确保开票人员的身份真实性,防止虚假开票行为的发生。
报税“发誓”:虽然“报税要‘发誓’”这一说法可能带有一定的夸张成分,但实际上是指金税四期系统要求企业在报税过程中提供更为真实、准确的信息,并对所报信息的真实性承担法律责任。
这要求企业和财务人员必须严格遵守税法规定,确保税务合规。
开票要刷脸,报税要发誓,以前发誓的都是渣男,现在发誓的都是会计,网友们纷纷表示:“会计真的太难了!”
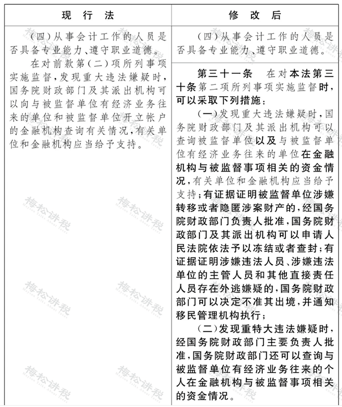
2、新会计法:加大对财务人员的违法处罚力度
8月12日,新修订的《中华人民共和国会计法》发布全文。本次会计法修改,最大的变化在于:明显加大了对会计人员违法行为的处罚力度。


具体可总结为:
(1)强化财会监督与法律责任:在维持现行基本制度不变的基础上,新法着重处理会计工作中的突出难题,像不依规设置会计账簿、伪造或者变造会计凭证及账簿、编制虚假财务会计报告等行为。针对此类违法举动,新法显著增强了处罚力度,大幅提高了罚款数额,同时保留了现行法中有关违反《会计法》且同时违反其他法律规定时,由有关部门在各自职权范围内依法予以处罚的规定。
(2)提高会计信息质量要求:新修订的《会计法》意在借由法律形式明晰并规范会计工作中的新变化与新要求,这有利于增进会计信息的质量,从而更优地维护社会公众的利益,包括投资者及利益相关方的权益 。
(3) 明确并加大个人的法律责任:新法清晰界定了直接负责的主管人员和其他直接责任人员的法律责任。对于授意、指使编制虚假财务会计报告等行径,将面临高额罚款,在情节严重时,罚款额度更高。另外,若属于公职人员,还应当依法给予处分;构成犯罪的,依法追究刑事责任。
会计真的是太难了!


高风险,低回报?
会计人的困境与无奈
仅仅是职业风险,而且较低的薪酬收入、较低的社会认知和较高的职业风险太不成比例。
先看一下会计的薪酬:
一个较为明显的事实是,在公司里,只有会计主管和负责人的工资待遇还说得过去,其他会计人员只能说待遇一般!外界普遍认为会计的工作技能要求较低,一般毕业生简单学习一下,都能从事这项工作,而且外界认为会计人员的工作就是把账理清,工作很轻松,对会计人员认知是很偏颇的!
再看下会计的高风险:
第一, 造假账需求让会计人员很为难!
做假账有很多需求,可能为了银行贷款,或者为了争取优惠政策。但造假账其实是一项很难的工作,要知道,会计是一套有严格逻辑关系的,从每天材料和成品出入库,不同的供应商和客户,每月资金流,以及上交税收单据,都需要会计人员费劲心思搜集和捏造,这不是一个简单的事。
而老板以及其他领导对财务认知有限,你做好了他认为是应当,你做不好他认为你是能力不够,足以让人郁闷!
第二, 业务不规范造成的账务处理困难,让会计人员承担了较高的做账风险!
账务难题,80%是由于业务不规范造成的,包括:
(1) 买的资产没有发票,但价值很高,生产成本中的折旧是否该计提该类资产,税务稽查如何交待?
(2) 平时采购没有发票,但又不得不给客户开票,出现材料负库存咋办?有客户不要销售发票,造成的库存又怎么出库?
(3) 公司想少交税,多方搜集没有实际交易的材料发票抵扣进项,如何处理对应往来账目?另外,大量购买进项发票,而对外开具的销售发票比例很低,造成增值税税负过低,以及账面存货大量积压,引来税务部门关注,怎么办?
(4) 公司进行虚假贸易融资,怎样处理好账务?
这些问题造成了会计人员账务处理上的高风险,这额外付出的劳动和风险,老板们给报酬了吗?
第三,对政策的不够了解,造成会计人员的内在风险!
我在从事会计培训的同时,接触了很多的会计人员以及很多的单位。实事求是说,中小企业会计人员的素质普遍存在不高的现象。
第一,老会计,明显知识有断层,更新程度差;很多老会计是半路出家,当月开的票当月不知道下账,普通的会计科目使用错误比比皆是,最起码的总账、明细账以及报表金额相符都做不到!
第二,新会计,明显在学校只接受了高层次的理论教育,严重缺乏与实践的挂勾。举例来说,一个本科生,能够掌握税法的原理,考试成绩也不错,但让他实际操作报税,他很可能无从下手。还有的公司用的是兼职会计,对公司情况不了解,比比皆是的错误让公司很受伤!
还有一个现象,较低的收入、较低的社会地位,让会计人员很难以有心情静下心来充电。面对老板通过不当手法偷税漏税挣取着不菲的利润,面对身边一个个自己创业的成功典型,面对一线营销人员的高工资,再看看自己担风险做假账挣来的碎银,悲从中来啊!


会计多难做?
看看这些提醒!
1、随着会计实名制实施后,会计人员的姓名、身份证件、银行卡信息、手机号码、人像信息都会被记录在案。个人的证件千万不要随意外借,一旦上了“黑名单”,后果真的不敢想象。
2、千万不要参与违法事情,比如做假账、两套账、偷税逃税、虚开发票等等,选择工作时尽量去正规企业,为了一点点工资堵上自己的前途,真真划不来。
3、会计证书不要随意挂靠,如果对方公司做些违法的事,你觉得你能逃脱得了干系吗?
4、会计离职后,一定要及时变更财务人员信息。一旦公司出事,你有可能就会成为“背锅侠”。
5、做会计兼职一定要清楚风险,一般兼职会计仅凭公司老板提供的发票做账,对公司的经营情况知之甚少。更甚,有的兼职会计直接给公司出谋划策,帮公司逃税。一旦出了事,税局查下来,一查一个准。
最后,送会计们15个会计科目中常见的涉税风险点,建议收藏。





