编者按:近日,国家税务总局新疆维吾尔自治区税务局发布《关于明确土地增值税相关问题的公告》(2025年第2号),对土地增值税清算单位、收入成本归集时间、成本费用分摊方法等核心问题作出明确规定,回应了实践中存在的诸多争议。此前,新疆执行的是《关于明确土地增值税相关问题的公告》(2016年第6号)。本次新规与旧规相隔九年,其中的变化值得房地产开发企业重点关注。笔者结合土增税征管实践,选取新规中的七大要点解读,供读者参考。
01
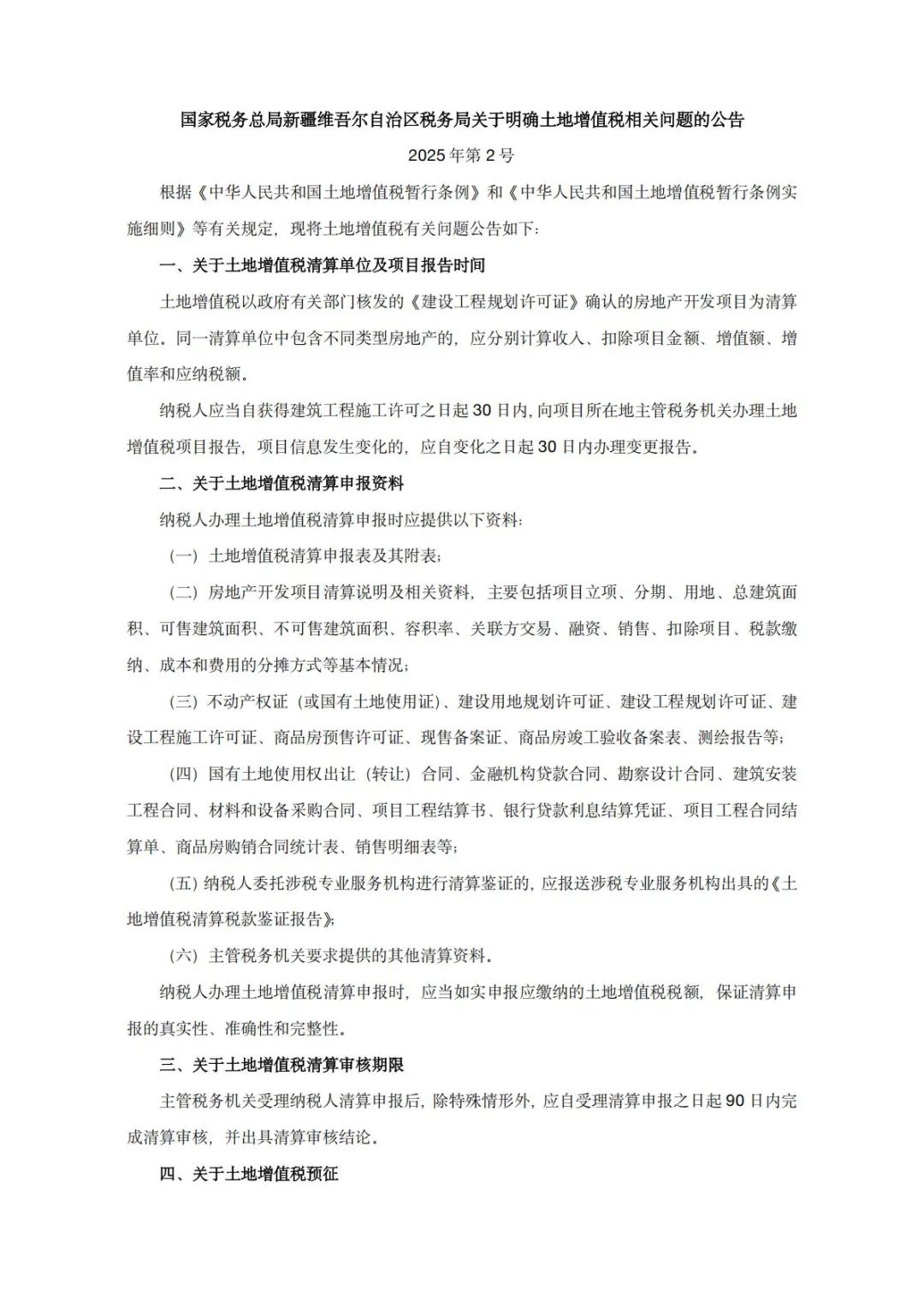
要点一:明确清算单位并新增项目报告时间

土地增值税清算单位是开展清算工作的基础前提,从国家层面来看,相关规定存在一定的模糊性。《土地增值税暂行条例实施细则》第八条规定,“土地增值税以纳税人房地产成本核算的最基本核算项目或对象为单位计算”,《关于房地产开发企业土地增值税清算管理有关问题的通知》(国税发〔2006〕187号)第一条指出,“土地增值税以国家有关部门审批的房地产开发项目为单位进行清算,对于分期开发的项目,以分期项目为单位清算。”由于国家层面对清算单位的规定较为笼统,各地划分标准执行口径不一,涉及土地使用权证、发改委立项审批文件、建设规划许可证、建设用地许可证等多种依据。
具体到新疆地区,2016年第6号公告对清算单位的规定相对灵活,以国家有关部门(以规划部门为主,结合发改委、建设部门相关资料)审批、备案的房地产开发项目(分期项目)为单位,同时允许开发周期较长的纳税人自行分期并报主管税务机关备案。这种方式虽考虑了项目复杂性,但实操中需整合多部门资料,易因信息衔接问题或企业自主分期的灵活性引发争议。2025年第2号公告对此作出调整,明确以政府有关部门核发的《建设工程规划许可证》确认的房地产开发项目为清算单位。这一调整简化了判定依据,减少了自由裁量空间,而这一变化可能对企业项目税负产生重大影响。不过,解读稿补充说明,确有特殊原因需调整的,纳税人可提出申请,经行业主管部门确认后,由主管税务机关研究确认,为特殊情况预留了操作空间。同时,新规新增项目报告要求,纳税人需自获得建筑工程施工许可之日起30日内,向项目所在地主管税务机关办理土地增值税项目报告。
值得注意的是,2025年第2号公告采用单一标准虽强化了确定性,但在灵活性上有所欠缺,未能充分考虑特殊项目的实际情况。对此可参照比较《国家税务总局山东省税务局土地增值税清算管理办法》(国家税务总局山东省税务局公告2022年第10号)第七条规定,“土地增值税以政府规划部门核发的《建设工程规划许可证》确认的房地产开发项目为单位进行清算,对连续24个月内规划、施工的房地产开发项目,可将相关《建设工程规划许可证》确认的房地产开发项目合并为一个单位进行清算”。
02
要点二:明确预缴申报频率和截止时间

房地产开发企业的土地增值税采用先预征后清算的模式,新疆2025年第2号公告在预缴规则上进行了细化,为企业实操提供了更为清晰的指引。具体而言:
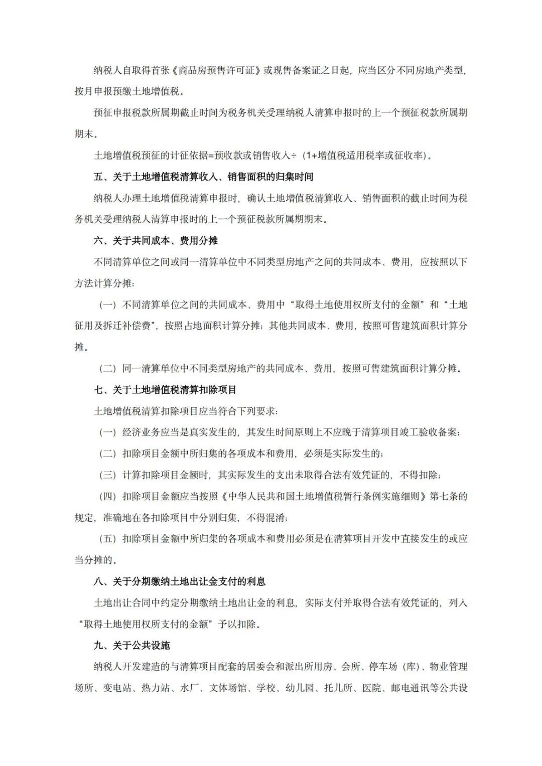
一是明确预缴起始点,以纳税人取得首张《商品房预售许可证》或现售备案证之日为起点。这使得企业明确预缴纳税义务发生的节点,避免因起始时间不明确而产生的税务争议。
二是固定申报频率,要求区分不同房地产类型按月预缴。从全国范围看,各地土增税预缴频率存在差异,江苏、广东等省份要求按月申报,安徽等地实行按季预缴,山东则允许房开企业自主选择按月或按季预缴。对新疆企业而言,新规施行后需及时调整申报节奏,按月区分业态精准预缴,以避免逾期风险。
三是界定截止时间,以税务机关受理清算申报时的上一个预征税款所属期期末为准。如何理解这一截止时间?举例来说,某项目1月取得首张《商品房预售许可证》并开始预缴土地增值税,6月达到清算条件,根据《土地增值税清算管理规程》(国税发〔2009〕91号)第十一条规定,企业需在满足条件之日起90日内向主管税务机关办理清算手续。若税务机关于8月20日受理该企业的清算申报,由于实行按月预缴,上一个税款所属期为7月,那么预征截止时间即为7月31日。需要注意的是,在清算申报的准备阶段,企业仍需同步完成当期预缴申报,这就要求财务部门做好数据的衔接工作。
此外,新规还明确了土地增值税预征的计征依据=预收款或销售收入÷(1+增值税适用税率或征收率)。
03
要点三:明确清算收入的归集时间

在土地增值税清算中,收入和销售面积的归集时间在国家层面尚缺乏明确规定,各地在执行中存在差异,此次新疆2025年第2号公告对此予以明确,对减少征纳双方争议具有积极意义,值得肯定。根据新规,收入归集时间与前述预征申报的税款所属期截止时间保持一致,均为税务机关受理纳税人清算申报时的上一个预征税款所属期期末。
不过,这一规定在实际操作中仍有一些问题需要企业重点关注。以前述案例来说,收入归集截止到7月31日,而企业在6月开始准备清算材料至该截止日的阶段,仍可能发生销售行为或出现收入数据的调整。企业既要完成土增税相关材料的计算、填报清算表,提供准确的缴税数据,又需以最终的收入和销售面积数据为准,这给企业提供了一个选择空间——究竟是暂停销售以确保数据稳定,还是继续销售?若选择继续销售会导致数据持续变动,若为保证数据准确稳定而暂停销售,又可能影响项目正常的经营节奏。
因此,企业应提前做好销售计划与清算准备的统筹衔接,结合自身经营节奏合理规划销售节点。对于该阶段前后的大额交易,需尤为关注数据变动对清算结果的影响,避免因规则适用偏差引发税务风险。
04
要点四:明确清算扣除项目的归集时间

国家层面的《土地增值税暂行条例》及其实施细则虽列出了扣除项目范围,包括取得土地使用权所支付的金额、房地产开发成本、开发费用等,但未规定这些项目的归集截止时间,各地执行标准不一。新疆2025年第2号公告相较此前政策,明确扣除项目的发生时间原则上不应晚于清算项目竣工验收备案,为成本归集提供了具体依据。此前新疆的征求意见稿未设“原则上”的弹性空间,现行规定虽留有余地,但例外情形的界定仍不明确。
如何理解清算项目竣工验收备案?根据《建设工程质量管理条例》第四十九条,“建设单位应当自建设工程竣工验收合格之日起15日内,将建设工程竣工验收报告和规划、公安消防、环保等部门出具的认可文件或者准许使用文件报建设行政主管部门或者其他有关部门备案”,这一环节标志着项目建设阶段基本完成。将成本归集时间与这一节点挂钩,虽能体现成本与开发阶段的对应,但可能因工程滞后、结算周期长等实际问题出现偏差。例如,竣工备案前已完工但未取得发票的工程款、备案后发生的扫尾工程或售后维修支出,若仅因时间节点被排除在扣除范围外,既不符合成本与收入配比原则,也会加重企业税负。
对比其他省市的政策,处理方式更为灵活多样。北京(《北京市地方税务局土地增值税清算管理规程》第十六条)和厦门(《厦门市土地增值税清算管理办法》第十七条)允许企业在满足清算条件之日起90日内或者接到主管税务机关清算通知书之日起90日内,自主选择任意一天作为确认清算收入和归集扣除项目金额的截止时间,方便企业根据工程款支付进度和发票获取情况灵活规划;安徽(《安徽省土地增值税清算管理办法》第二十六条)、海南(《国家税务总局海南省税务局土地增值税清算工作规程》第十七条)以清算申报当天为清算收入和归集扣除项目的截止时间,其中安徽还规定(《安徽省土地增值税清算管理办法》第五十二条),清算后三年内取得此前未获取的合法凭证,经税务机关核准可申请二次调整;广西(《广西壮族自治区房地产开发项目土地增值税管理办法(试行)》第四十条)允许竣工后取得发票的质量保证金扣除;广州(《广州市地方税务局关于印发土地增值税清算工作若干问题处理指引[2012年修订版]的通知》第七条)允许延长扣除项目金额支付的截止时间,但需在清算审核结束前完成支付,否则不予扣除。这些做法都更贴合房地产项目结算周期长、支出滞后的实际特点。
对新疆企业而言,执行新规需提前梳理项目成本,在竣工备案前完成主要工程结算,通过补充协议明确发票开具时间,避免因凭证滞后影响扣除。同时要关注备案后发生的必要支出,留存供应商合同等相关材料,主动与主管税务机关沟通,争取纳入例外情形。
05
要点五:明确成本费用分摊方法

土地增值税清算中,扣除项目分摊方法是房地产开发企业取得整体地块分期开发或者同时开发多个项目的,或者同一项目中建造不同类型房地产时,对共同成本、费用如何在不同清算单位或不同类型房地产间进行分摊的方法。常见的分摊方法有:建筑面积法(包括总建筑面积、可售建筑面积、已售建筑面积、套内建筑面积、计容面积法占比等)、占地面积法(土地使用证面积、建设用地规划许可证面积占比等)、直接成本法、层高系数法等。这些方法的选择直接影响各清算单位的扣除金额,进而关联增值额、增值率及最终税负。
新疆2025年第2号公告不再单独提及住宅与商业用房建筑安装工程费按层高系数调整的内容,而是统一规定“应按照”以下规则执行:不同清算单位之间的共同成本、费用中“取得土地使用权所支付的金额”和“土地征用及拆迁补偿费”,按照占地面积计算分摊;其他共同成本、费用,按照可售建筑面积计算分摊。同一清算单位中不同类型房地产的共同成本、费用,按照可售建筑面积计算分摊。该规定相较国家层面政策更显刚性,根据《土地增值税清算管理规程》(国税发〔2009〕91号)第二十一条第五项,“纳税人分期开发项目或者同时开发多个项目的,或者同一项目中建造不同类型房地产的,应按照受益对象,采用合理的分配方法,分摊共同的成本费用”,可见国家层面并未限定单一方法,而是允许在受益原则下采用其他合理方式。因此,相比于僵化适用地方规定,确认纳税人采用的成本费用分摊方法是否符合受益原则更具有合理性和必要性。
06
要点六:关于公共设施、人防设施和其他地下设施的规定
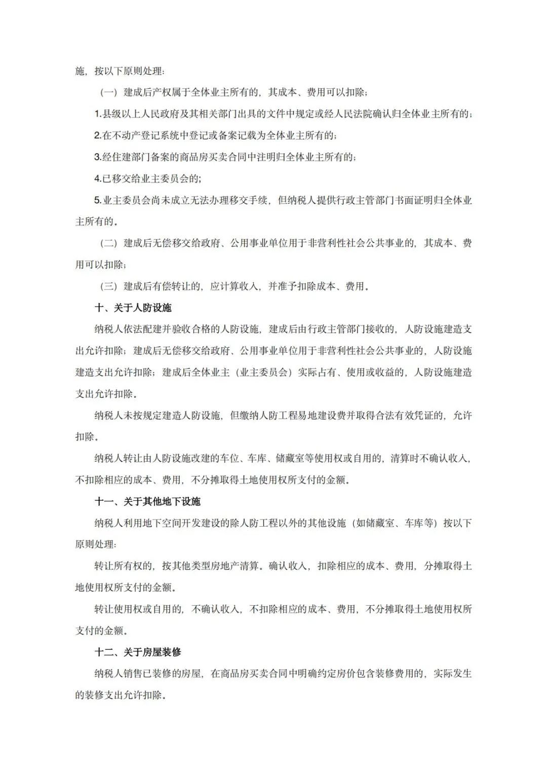
新疆2025年第2号公告通过第九条、第十条、第十一条,分别对公共设施、人防设施和其他地下设施的土地增值税处理作出细化规定,具体如下:
公共设施主要包括与清算项目配套的居委会和派出所用房、会所、停车场(库)、物业管理场所、变电站、热力站、水厂、文体场馆、学校、幼儿园、托儿所、医院、邮电通讯等。新疆新规明确,这类设施若产权归全体业主所有,或无偿移交给政府、公共事业单位用于非营利性社会公共事业,其成本费用可扣除;有偿转让的,需计算收入并准予扣除成本费用。这一框架与国税发〔2006〕187号文第四条第三项规则一致,新疆在此基础上进一步列举了“全体业主所有”的五类认定情形,包括政府文件规定、不动产登记系统登记或备案、经住建部门备案的商品房买卖合同注明等。解读稿同时明确,“有偿转让”需按《民法典》规定办理不动产物权转移并收取合理对价。但实践中争议仍存,比如部分公共设施因客观原因无法办理产权,却以永久使用权或有限产权形式出售,这类交易能否适用有偿转让规则,相应的成本费用是否可扣除。
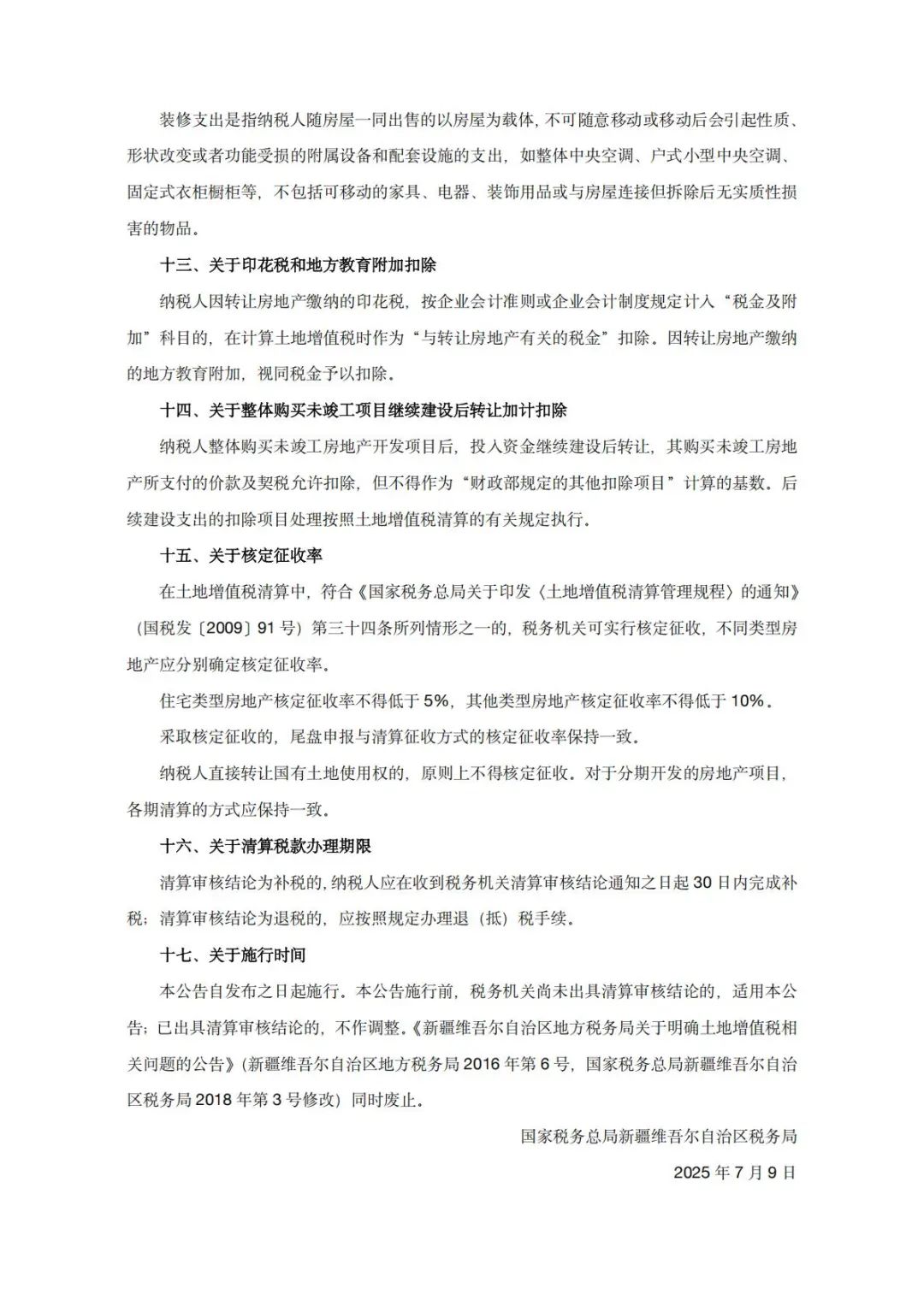
对于人防设施,新疆新规较之前的规定更为明确,依法配建且验收合格的,若由行政主管部门接收、无偿移交政府或公用事业单位用于非营利性事业,或由全体业主(业主委员会)实际占有、使用或收益的,建造支出可扣除;未配建但缴纳人防易地建设费并取得凭证的,费用可扣除。而转让由人防设施改建的车位等使用权或自用的,清算时不确认收入,不扣除成本费用,不分摊取得土地使用权所支付的金额。解读稿明确,验收合格以取得《人防工程验收合格证》为标准。实践中,人防部门对连建人防设施多仅验收不接收,政府直接接收的情况也很少。因此,依据新疆新规,企业若想扣除对应的成本费用,通常需提交全体业主(业主委员会)实际占有、使用或收益的证明资料。考虑到新项目短期内难成立业委会,解读稿明确业委会未成立的,可由物业管理公司代为办理接收和使用管理。
关于其他地下设施,新疆新规将其界定为利用地下空间开发建设的除人防工程之外的设施,如储藏室、车库等,其土地增值税处理规则以权属转移方式为划分标准。若转让所有权,需按规定确认收入,同时扣除相应成本费用并分摊取得土地使用权所支付的金额;若仅转让使用权或自行使用,则不纳入清算范围,既不确认收入,也不涉及成本扣除及土地成本分摊。
整体来看,新规施行后,对上述公共设施、人防设施等各类情形作出了细化规定,虽为清算工作提供了更明确的操作指引,但也对企业的材料管理提出了更高要求,客观上增加了企业收集与整理相关资料的成本。对此,企业需留意各类证明资料的留存,如权属证明、移交文件、验收凭证等,确保在清算时能及时完整举证,避免因资料不全影响成本扣除或引发争议。
07
要点七:明确公告适用的时间范围
新疆2025年第2号公告明确规定,“本公告自发布之日起施行。本公告施行前,税务机关尚未出具清算审核结论的,适用本公告;已出具清算审核结论的,不作调整。”这一规则界定了新规的时间效力范围,但在实践中可能引发溯及既往的争议。例如,若某项目在公告发布前,如5月1日已收到税务机关的清算通知,企业按2016年第6号旧规准备材料并于7月1日提交清算申报,税务机关当日受理,由于此时尚未出具审核结论,将被要求适用2025年第2号公告的新规重新调整数据。这种企业按旧规准备申报材料,税局按新规审核的情形,可能导致企业因政策衔接问题承担额外税负,既与“法不溯及既往”的原则存在冲突,也不利于维护纳税人的合理预期。
从合理性角度而言,对公告施行前已进入清算流程但未出具结论的项目,更适宜赋予纳税人选择权,即允许其自主选择适用新规或者原清算规定。如《国家税务总局青岛市税务局房地产开发项目土地增值税清算管理办法》第四十二条规定,“本办法自2022年9月21日起施行。本办法下发之日起,主管税务机关受理清算申报资料的房地产项目,应按照本办法执行。对本办法下发之日前,主管税务机关已受理清算申报资料,2022年9月21日前未出具清算审核结论的房地产开发项目,可按原清算规定执行,也可按照本办法执行。”
结语:鉴于土地增值税政策在全国范围内呈现显著的区域性差异,房地产开发企业不仅要深入解读并严格遵循项目所在地的具体规定,还应建立跨区域政策跟踪机制,动态掌握各地政策调整趋势。尤其在新规对材料管理要求更趋严格的背景下,企业更需强化项目全周期的资料留存意识,必要时可借助专业税务律师的力量,搭建系统的政策解读与风险防控体系,确保在合规前提下实现税负的合理管控。
附:





