工资申报的差异预警来了,各位会计在纳税申报时要注意了!
01
企税汇缴工资总额与残保金申报工资总额差异
一、差异预警提示
系统提示风险:企业所得税汇算清缴申报的工资总额和人数与本次残保金申报的工资总额和人数不一致。
二、差异来源
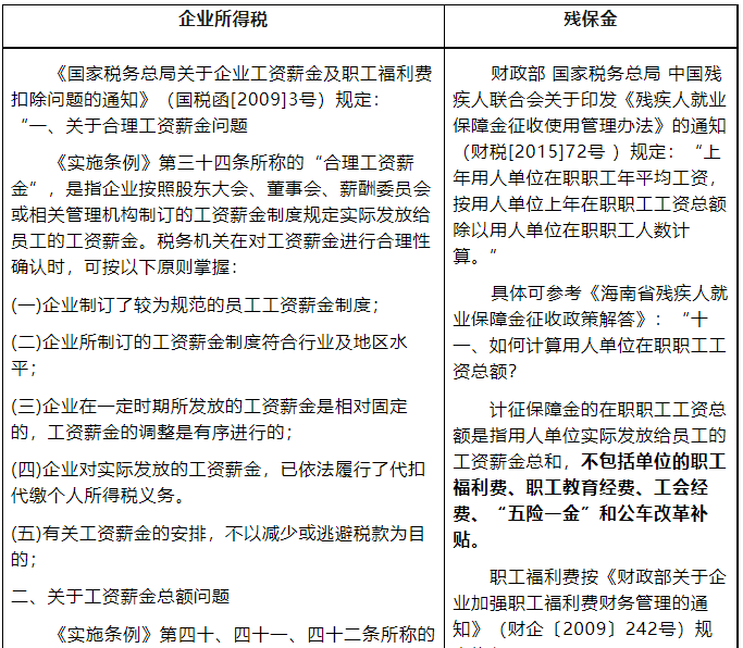
1.企业所得税汇缴申报表
2.残保金申报表
三、两者是否必须一致
1.从职工人数来说
(1)企业所得税的从业人数包括企业接受的劳务派遣用工人数。残保金的人数中,劳务派遣人员是属于派出方的、以派遣方式接受残疾人在本单位就业的,人员归属由派遣单位和接受单位通过签订协议的方式协商确定归属。所以,在人数统计方面,企业所得税口径的人数和残保金的职工人数就存在差异。
(2)退休返聘人员无法和企业签订劳动合同,即无法与企业建立劳动关。因此,企业所得税和残保金的职工人数应均不包含退休返聘人员。
2.从工资总额来看
如果有特殊情况或者特殊人员,两者有一定的差异:
(1)劳务派遣:如果劳务派遣员工的人数计入用工单位,则工资总额应该在用工单位的工资总额中包含;反之,应全部不在用工单位包含,而计入派遣单位的人数和工资总额。
(2)退休返聘:企业因返聘离退休人员所实际发生的费用,应区分为工资薪金支出和职工福利费支出。其中,属于工资薪金支出的,准予计入企业工资薪金总额的基数,作为计算其他各项相关费用扣除的依据。而返聘离退休人员无法和企业签订劳动合同,则不应纳入残保金的工资总额基数。
税务局怎么查工资?
一般从这4个方面入手!
注意了,这8个风险点
赶紧对照自查!
1.虚列人员
2.工资发放不符合规定
3.重复扣减专项附加扣除
4.故意或非主观计算有误
5.随意变更适用税目
6.未依法代扣代缴个税
7.多次适用年终奖计税办法
8.未按规定适用减免政策













